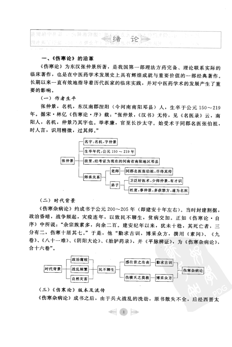
伤寒论笔记图解 – 电子书下载 中医针灸 0 4 月 02, 2026 0 py163 第1页 / 共189页 第2页 / 共189页 第3页 / 共189页 第4页 / 共189页 第5页 / 共189页 第6页 / 共189页 第7页 / 共189页 第8页 / 共189页 第9页 / 共189页 第10页 / 共189页 试读已结束,还剩179页,您可下载完整版后进行离线阅读 电子书下载 打赏赞微海报分享
评论