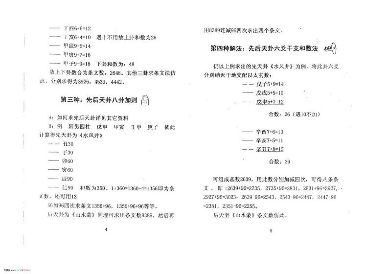
马川-铁版数21种解法 – 电子书下载 五术专题 0 4 月 06, 2026 0 py163 第1页 / 共39页 第2页 / 共39页 第3页 / 共39页 第4页 / 共39页 第5页 / 共39页 第6页 / 共39页 第7页 / 共39页 第8页 / 共39页 试读已结束,还剩31页,您可下载完整版后进行离线阅读 电子书下载 打赏赞微海报分享
评论